北交所知识测评答案 - 探其财经 北交所开户知识测评答案建议收藏 万一有用了 秦汉明
评测名称 北京证券交易所知识测试 已做题目为 蓝色 字体 总共 10 题. 北交所知识测评答案 1个人投资者开通北交所应当满足以下哪些准入条件 答案a50万元24个月以上 2北交所设置较宽的涨跌幅首次公开发行上市的股票上市后的几个交易日不设价格涨跌幅其后涨跌幅为 答案c首30 3北交所单笔申报数量应当不低于多少股且不超过多少.

北交所开通知识测评测试题答案 海通 Soga235的博客 Csdn博客
梳理符合 北交所 上市条件的专精特新类新三板公司.
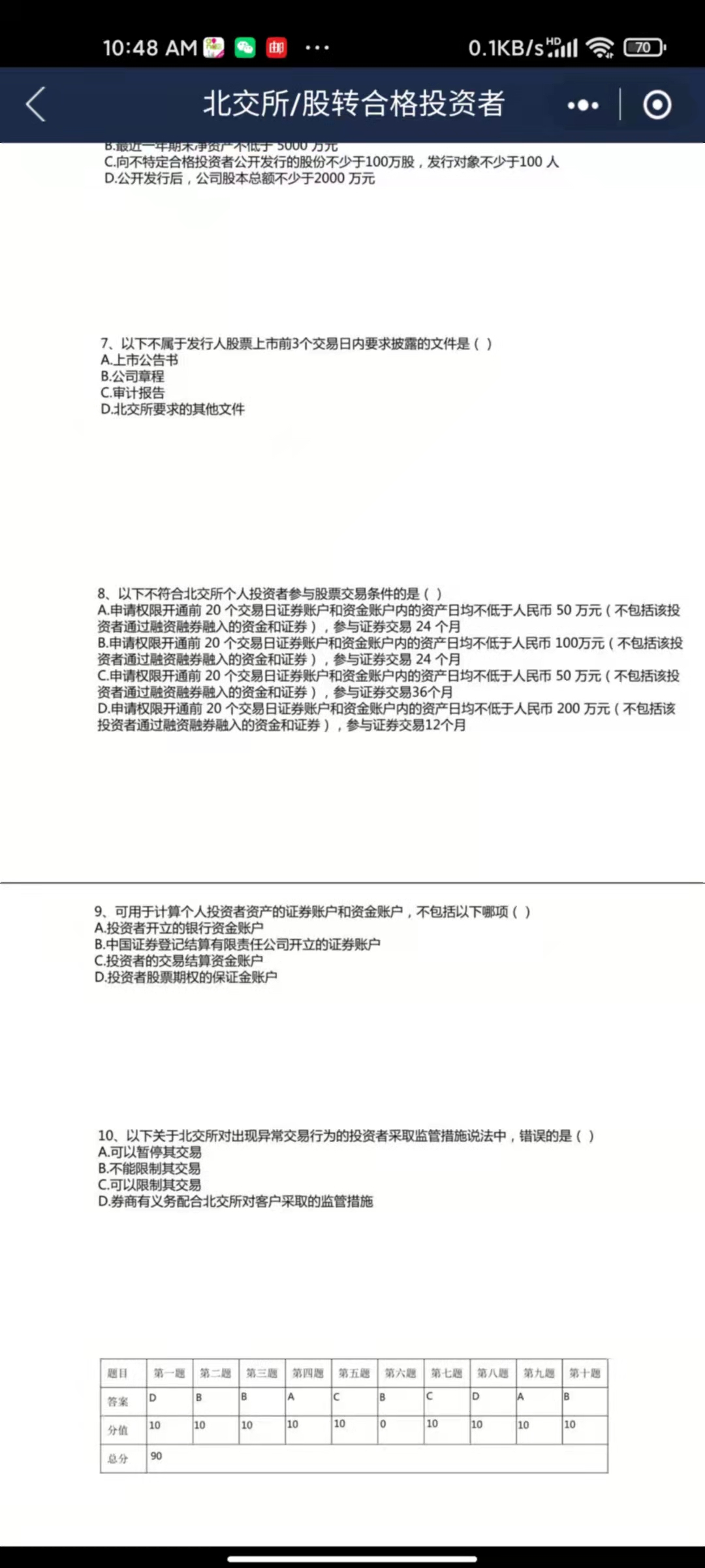
北交所知识测评答案. 正确答案b 9个人投资者参与本所市场股票交易应当符合下列条件 1申请权限开通前20个交易日证券账户和资金账户内的资产日均不低于人民币50万元不包括该投资者通过融资融券融入的资金和证券2申请权限开通前20个交易日证券账户和资金账户内的资产日均不低于人民. 2020年新三版开户 测评 最新题目和 答案 亲自 测试 通过长江证券的 测评 1以下不属于精选层股票可以使用的交易方式是. A中国证监会核准其公开发行股票并在证券交易所上市或证券交易所同意其股票上市 b做市股票做市商不足两家停牌超过1个月 c未在规定期限内披露年度报告或者半年度报告的自期满之日起两个月内仍未披露年度.
中信证券北交所开户知识测评答案有哪些 1个人投资者开通北交所应当满足以下哪些准入条件 答案a50万元24个月以上 2北交所设置较宽的涨跌幅首次公开发行上市的股票上市后的几个交易日不设价格涨跌幅其后涨跌幅为 答案c首3. 北交所开户知识测评答案是什么 1不属于北交所股票可以使用的交易方式是什么 答案场外交易. 原创 北交所精选层新股申购须先开通新三板知识测评最新答案 来了.
北交所开户需要通过知识测评下面我就公布一下北交所开通知识测评的答案吧 北交所开户知识测评答案是什么 1不属于北交所股票可以使用的交易方式是什么 答案场外交易 2北交所股票交易可以接受投资者的申报类型不包括 答案定价申报 3以下关于北交所股票竞价交易涨跌幅的表述. 2020年新三版开户 测评 最新题目和 答案 txt. 如果想开通北交所还需要通过知识测评测评得分需要达到80分以上每天只允许评测2次以下是北交所知识测评答案 1个人投资者开通北交所应当满足以下哪些准入条件 答案a50万元24个月以上 2北交.
2买卖申报的最低数量是d 300股 500股 200股 100股. 1北交所实行的价格涨跌幅限制是a 30 40 50 60. 以下是北交所知识测评答案 1个人投资者开通北交所应当满足以下哪些准入条件 答案a50万元24个月以上 2北交所设置较宽的涨跌幅首次公开发行上市的股票上市后的几个交易日不设价格涨跌幅其后涨跌幅为 答案c首30.
个人合格投资者北交所开户知识测评测试卷题目7份附答案docx个人合格投资者北交所开户知识测评测试卷题目7份附答案 a您参加本测试所取得的成绩是北交所股转业务投资者综合评估的构成指标之一请您仔细阅读试题并作答 b本测试仅为评估您是否了解北交所股票挂牌公司股. 北交所开户需要通过知识测评下面我就公布一下北交所开通知识测评的答案吧 北交所开户知识测评答案是什么 1不属于北交所股票可以使用的交易方式是什么 答案场外交易 2北交所股票交易可以接受投资者的申报类型不包括 答案定价申报 3以下关. 答案a50万元24个月以上 2北交所设置较宽的涨跌幅首次公开发行上市的股票上市后的几个交易日不设价格涨跌幅其后涨跌幅为 答案c首30 3北交所单笔申报数量应当不低于多少股且不超过多少股 答案a100100万.
B A竞价交易 B场外交易. 以下是北交所知识测评答案 1个人投资者开通北交所应当满足以下哪些准入条件 答案a50万元24个月以上 2北交所设置较宽的涨跌幅首次公开发行上市的股票上市后的几个交易日不设价格涨跌幅其后涨跌幅为 答案c首30.
2021最新北交所开户知识测评答案汇总 北交所开户知识测评题目有哪些 理财鱼

你想开通北交所吗 先通过知识测评才算合格 答案都在这里 财富号评论 Cfhpl 股吧 东方财富网股吧
2021最新北交所开户知识测评答案汇总 北交所开户知识测评题目有哪些 理财鱼

为北交所加班 券商连续4天 全网 通关 测试 下周三即上线 50万资产今起可预约开户了 汇商 Jin112 华尔街分析师
探其财经 北交所开户知识测评答案建议收藏 万一有用了 秦汉明
你想开通北交所吗 先通过知识测评才算合格 答案都在这里 财富号评论 Cfhpl 股吧 东方财富网股吧
探其财经 北交所开户知识测评答案建议收藏 万一有用了 秦汉明

北交所开通知识测评测试题答案 海通 Soga235的博客 Csdn博客
你想开通北交所吗 先通过知识测评才算合格 答案都在这里 财富号评论 Cfhpl 股吧 东方财富网股吧

2021北交所开户知识测评答案一览北交所开户知识测评题目有哪些 Aoogu

答案 的是 你想开通北交所吗 先通过知识测评才算合格 答案都在这里
探其财经 北交所开户知识测评答案建议收藏 万一有用了 秦汉明
探其财经 北交所开户知识测评答案建议收藏 万一有用了 秦汉明
2021最新北交所开户知识测评答案汇总 北交所开户知识测评题目有哪些 理财鱼
2021最新北交所开户知识测评答案汇总 北交所开户知识测评题目有哪些 理财鱼

北交所精选层新股申购 须先开通新三板 知识测评最新答案来了 申报
北交所合格投资者知识测评答案 银河证券北交所合格投资者知识测评答案 东方益成配资股票网
Post a Comment
Post a Comment